目錄
Toggle貸款還清是令人開心的事,開心之餘千萬別忘了還有最後一個步驟,就是申請「清償證明」!清償證明是什麼?為什麼清償證明那麼重要?清償證明的用途是什麼?國峯厝好貸幫你準備好所有的資訊,透過本文懶人包一次瞭解!
為何需要清償證明?什麼是清償證明?
清償證明是證明房貸或是車貸已經還清的書面文件,由債權人提供此書面文件,這張書面文件就是所謂的「清償證明」。當得到這份書面文件,才能去辦理塗銷抵押權設定,若是房屋抵押到地政事務所辦理塗銷設定、若是車輛抵押則到監理站辦理。當辦理塗銷設定時,務必記得要事先留下影本,因為在辦理塗銷設定時,該單位會將「抵押權塗銷同意書」正本收走,因此務必記得要事前留下影本文件,以供日後證明或是查詢。
抵押權塗銷同意書(清償證明) 範本
-範本-1.jpg)
清償證明的用途是什麼?
辦理塗銷抵押權設定
只有辦理了清償證明獲得了書面文件,才能夠到地政事務所(監理機關)辦理「塗銷抵押權設定,這樣未來若是有過戶、轉讓、買賣、借貸等需求時才能順利進行。
※ 什麼是抵押權設定?
抵押權設定指的是借款人透過房屋作為擔保品借貸時,債權人在撥款前會先將擔保品暫時轉移到債權人名下,以降低借款的風險。若是車輛的借貸行為則稱之為「動保設定」(動產擔保交易設定)。
保障自身權益
若有任何意外的錯誤,導致金融機構認定沒有還清貸款,就可以透過「清償證明」來保障自身權益,但務必要記得,清償證明文件一定要有金融機構官方用印才算數!
清償證明要如何申請?要準備的文件有哪些?
清償證明向誰申請?
清償證明是向原貸款機構申請,申請前請先確認已結清債務,並先電話向原貸款機構(銀行或租賃融資公司)告知要申請清償證明,確認要攜帶的文件資料後,將相關文件帶去臨櫃辦理即可。
需要準備的文件有哪些?
印章、身分證、第二證件、繳款收據或轉帳明細
詳細準備資料還是要依據各貸款機構為主,建議要辦理清償證明前先透過電話了解清楚,準備好資料再到臨櫃辦理,以免白走一趟浪費時間。

申請清償證明的流程是什麼?需要多久?
申請清償證明的流程如下:
-
- 電話告知貸款機構要做債務結清。
- 確認金額後,於當日將債務部分償還,記住一定要當日償還,以免因為利息導致繳款金額不正確。
- 繳款完成後,立即電話通知貸款單位已經繳清債務,並同時要求申請清償證明。
- 攜帶申請清償證明時需要的文件,包含:印章、身分證、第二證件、繳款收據、轉帳明細至臨櫃辦理,如有委託人代辦,請代辦人還要多準備親簽委託書、委託人的印章及雙證件正本前往辦理。
- 約3-5個工作天會通知領取證明,當申請下來後,金融機構會通知來領取以下4份文件。
-
-
- 抵押權塗銷同意書(清償證明)
- 他項權利證明謄本
- III. 抵押權範圍設定書
- 住宅火險保單正本
-
當取回以上4份文件後,記得要當場把本票撕毀,另外記得將清償證明複印留存,因為當去申請塗銷設定時,地政事務所(監理機關)會將以上4份文件收走,因此清償證明務必要複印留存。

房貸獲得清償證明後要如何塗銷抵押權設定?
以房屋來說,攜帶取得的抵押權塗銷同意書(清償證明)、他項權利證明謄本、抵押權範圍設定書、住宅火險保單正本,至地政事務所辦理抵押權塗銷登記。送件審查完成後,取件時一併申請地籍謄本和建物謄本(包含車位權利範圍),每一張20元,申請謄本的費用千萬不要省,因為申請到謄本才能查看確認「他項權利」是否已完成塗銷。
塗銷完成後,至產險公司辦理住宅火險退保或變更受益人,將受益人更改為自己。如辦理退保時查詢到有預收保費的情況,產險公司會將保費結清以開立支票或轉入方式退返保費,約需15個工作天。

清償證明常見問題
Q:申請清償證明會有哪些費用?
A:向原貸款機構申請清償證明不需任何費用。
Q:清償證明若遺失怎麼辦?
A:不用擔心,向原貸款機構申請補發即可。
Q:信貸清償會需要申請清償證明嗎?
A:信用貸款還清不用清償證明,銀行會自動抹除貸款紀錄,如不放心,可至財團法人金融聯合徵信中心的「個人線上查閱信用報告服務」,透過自然人憑證自行查詢確認。
Q:信用卡清償後需要申請清償證明嗎?
A:同樣的不需要申請清償證明,銀行會自動抹除卡債紀錄。
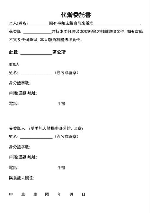
Q:清償證明一定要本人申請嗎?可以委託代辦嗎?
A:不需要,可填寫委託書後由委託人攜帶申請人及委託人的印鑑、雙證件、委託書及該金融機構所需文件前往申請即可。
詳細需要文件如下:
- 所有權人及受託人二人的身分證正本、第二證件正本
- 所有權人及受託人二人的印章
- 所有權人親簽清償證明委託書
委託書範本:

|延伸閱讀:財力證明是什麼?為什麼需要它?超完整財力證明說明書!
有任何資金需求歡迎點擊聯絡我們免費諮詢。

作者簡介
蔡志杰 副總經理【國峯厝好貸 (全台最大各大上市櫃融資公司二胎房貸經銷商)】
銀行從業及金融服務經歷超過20年。